Place skills for plan-making is a suite of resources to support planning teams in taking a place-based collaborative approach to preparations for new style Local Development Plans.
In this module we share resources to support a place-based approach to the evidence gathering phase of Local Development Plan preparations.
Each snapshot will guide you through basic placemaking principles, practical steps, templates and case studies to help apply the learning.
The steps have been tried and tested through our partnership work with the Key Agencies Group. You will see how to gather the evidence to resolve complex challenges and establish the conditions for success in your place.
All you need to do now is to give it a try!
Key learning points in this module
By following the snapshot steps in your place you will see ‘how to’...
- establish place leadership as a planning team
- plan for collective engagement
- establish a place-based collaborative approach with your corporate team
- undertake collective mapping of place-based evidence at a whole authority and local area scale
- undertake collective analysis of place-based evidence
- develop format and content for a place-based evidence report
The decisions we make today will have implications for future generations. Scotland in 2045 will be different. We must embrace and deliver radical change so we can tackle and adapt to climate change, restore biodiversity loss, improve health and wellbeing, reduce inequalities, build a wellbeing economy and create great places.
A new way of working
National Planning Framework 4 (NPF4) calls for radical change from all sectors to tackle big challenges including climate change and inequalities.
New regulations and guidance for local development plans call for plans that are place-based and created in line with the Place Principle.
This aims to improve people's lives by delivering sustainable, liveable and productive places.
At Architecture and Design Scotland, we believe the answer lies in taking a place-based collaborative approach, as set out in the Place Principle.

What is a place-based collaborative approach?
For Local Development Plan (LDP) preparation a place-based collaborative approach calls for everyone with a role to work together to understand needs, agree shared ambitions and align efforts at whole place and local area scale.
Early LDP preparations offer an ideal opportunity to bring together all those responsible for investing, providing services and looking after assets in a place to work and plan together, with communities to deliver change.
Why take a place-based collaborative approach?
Strong place leadership from the public sector can set the bar for quality, promote collaboration and innovation and support decisions in the long-term public interest.
Our work with key agencies and pilot local authorities tells us there is great value and benefit to taking such a place-based, collaborative approach from the outset of your plan process.
We know planning professionals want to lead positive change for their places. Using the right tools and approaches will be vital to making this work.
Working in this way might mean doing things differently. Change can often be daunting and there will be barriers to overcome along the way. We strongly believe the challenge is worthwhile.

A tried and tested method for Local Development Plan preparations
Place skills for plan-making supports implementation of recent changes to national policy and legislation. The steps complement the Key Agencies Group Collaborative Local Development Plan Offer.
The methods and approaches promote place-based thinking and are broadly applicable to planning for wider geographies, through for example Regional Spatial Strategies, Local Outcome Improvement Plans or Strategic Housing Investment Plans.
Many of the steps in this resource will be familiar to you if you have worked on Local Development Plans before. However, we hope the greater emphasis on building collaborative support and being more place focused at an early stage will be useful to all.
"It has been invaluable having the support of A&DS and KAG partners. They have challenged us to think differently, to broaden our understanding of place. They have helped to bring others around the table to raise the profile (and awareness of the significance) of our Local Development Plan."
Outcomes
In this snapshot, you will learn how to get project team and leadership support for a place-based, collaborative approach to your Local Development Plan (LDP) preparations, in line with the Place Principle.
The snapshot shows what barriers you need to overcome, how to build momentum and how to prepare for engagement across council services and beyond. At the end of this snapshot, you will understand:
- the foundations of a place-based approach to plan preparation
- the importance of securing support from senior leadership for the approach
- your own role and the conditions that support successful place leadership
- how to apply this learning in practice, by following the snapshot steps and completing associated templates for your own place
Facilitated support for this way of working is being provided to a range of pilot projects by Architecture and Design Scotland and the Key Agencies Group through the Collaborative Local Development Plan Offer.
We have been using interactive online whiteboards to support planning teams in working through the snapshot one steps. If you would like access to copies of these Miro tools to use with your team please contact us.
The National Planning Framework 4, and the Local Development Planning Regulations and Guidance reflect a new focus on the importance of place-based approaches. Key policy points include:
- NPF4 and the relevant LDP together constitute the development plan
- local development plans should be reviewed at least every 10 years
Local development plans should be delivery-focused, place-based, people-centred plans that deliver the change needed for places and communities. They should:
- be developed through collaboration and based on robust evidence so that they are deliverable
- be place-based, with the inclusion of a clear Spatial Strategy reflected more in a collection of maps, site briefs and masterplans than in written text and policy
- be relevant and accessible to the people with an interest in that place
- support delivery of development that meets people’s needs and aspirations of a place and the long-term public interest
- be prepared in a different way, look different and be used differently to before
- tell a clear and compelling story about the future of places
The intention is to achieve delivery focussed, place-based, people centred plans that deliver the change needed for places and communities.

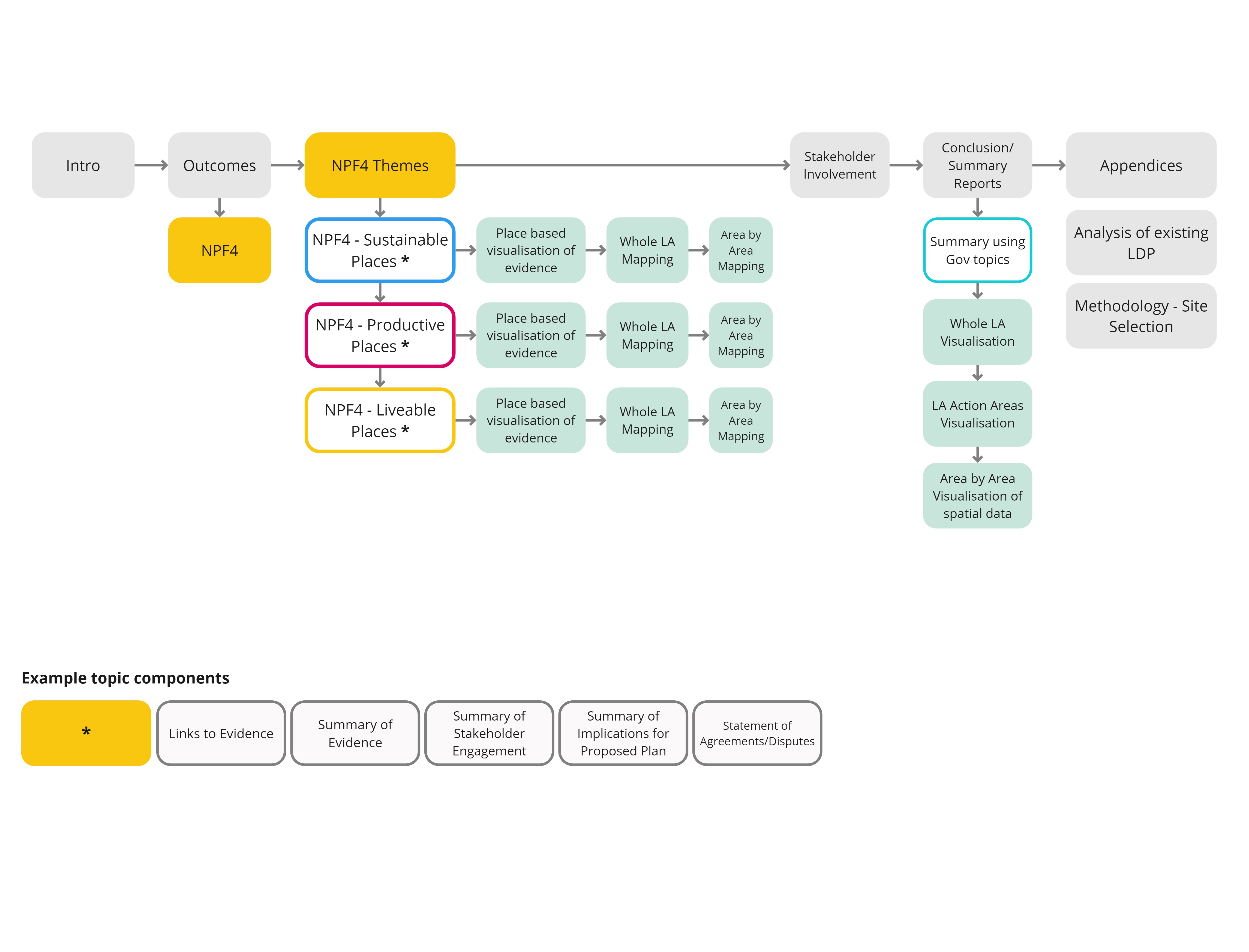
Steps included in this snapshot
As seen in the diagram (right) this snapshot will include the following steps which you can navigate to by clicking on each step below:
Local Development Planning Guidance asks that new style plans are “place-based...prepared in a different way, look different and used differently to before.”
Every sector needs to rise to the challenge, but planning services have an important place leadership role to play through local development plan preparations.
Benefits of place leadership by planning
Our work with key agencies and pilot local authorities tells us there is great value and benefit to planning services taking on this place leadership role from the outset of the plan process because it can:
- enable a collaborative, cross-service approach to plan-making
- overcome organisational and sectoral boundaries
- enable collective understanding of place needs and opportunities
- inform shared ambition and outcomes to help solve complex challenges for places
- help align relevant strategies and investment decisions in the long-term public interest
- establish the culture and processes needed for later collective work on spatial strategy and place briefs for a place-based, delivery focussed, people centred plan
There are some conditions we know about that can help you succeed.
It is important that place leaders are well supported by their organisations to take a place-based approach. So, the first step is to secure support from your team and at a senior level for the approach.
Wider leadership support
Senior leadership support within and beyond the planning team is important for a successful place-based approach to evidence gathering.
Some of the evidence you need will be available through existing data sources and reports. However, much of what you need to know about the wider place will sit outside the planning team's remit.
Senior level support can enable and sustain the wider co-operation needed from colleagues across services to contribute to new working approaches. This in turn can drive alignment of plans, strategies and investments towards shared outcomes.
Resources are provided in the following steps to help you establish place leadership and initiate a place-based approach with your project and leadership teams.

Step 1: your team
An early priority is to establish a collaborative place-based approach with your project team.
Consider your in-house project team
The project team will need a good understanding of what a place-based collaborative process is and its benefits from the outset.
Start by identifying who is in your in-house team from the planning service.
Consider who the core project team are and what skills the team has to support engagement, analysis and reporting of the evidence gathered. It may be necessary to bring in wider support or resources for certain aspects of the process.
Consider your extended team
Next, consider the wider corporate teams or departments with relevant knowledge, data or expertise about local places and communities. This may include teams with local assets, upcoming investment programmes, or place-based activities that can provide the relevant input you will need for a collaborative corporate approach.
You do not need to know exactly who each lead individual contact is at this point, just an idea of the likely services, roles and specialisms that can help inform your approach.
A project team resource is provided to help you visually capture information about your project team and extended contacts.

Step 2: process
The next step is to familiarise yourself and your team with what a place-based approach to evidence gathering and reporting involves and consider what geographies to use to map and analyse local areas.
Familiarise project team with place-based evidence gathering approach
Taking time with your team to become familiar and confident in talking about a place-based approach and its benefits will prepare you for engaging with others.
A presentation resource is provided to help communicate the context for and key steps of the process to your team and other audiences.
Focus on place and topic holistically
Planning authorities cover large, complex and varied geographies. To take NPF4 into account when preparing their LDPs, planning authorities will need to consider evidence in relation to each of the policies and their area.
Local Development Planning Guidance refers to six key topic areas to draw out in reporting. How the policies and topics play out will differ within each authority area from place to place and community to community.
Our work with key agencies and partner authorities has shown us that:
- while it is possible to gather certain evidence or data sets at a whole authority scale, to make sense of what these mean for places across a whole geography at once is challenging.
- to address complex challenges effectively, individual policies and topics must be considered holistically within a place. For example, measures to address the climate crisis cant be tackled by looking at any one topic in isolation or by any one service or organisation alone.
- by focussing in at a local area scale you can carry out meaningful and manageable collective mapping and analysis. This establishes a place methodology that can be applied to other areas.
Consider local area geographies
Think about what scale of local areas are most relevant to your project team and would be most useful for collective mapping and analysis later on.
You may choose pre-established boundaries such as community planning areas or political wards. Or you may find that looking across areas of significant need, change, investment or activity can direct you to a selection of geographical ‘focus areas’ for your local authority.

Step 3: evidence
Early on you will need to gather ‘headline’ evidence on the current contexts for your local plan area. Further in-depth evidence gathering will come later in later snapshots.
Gather headline local evidence
Audiences beyond planning may not have the same awareness of NPF4 policy ambitions and the shift to place-based approaches.
Depending on how your Local Authority works, you may need to help make the case to others for doing things differently. An initial focus on gathering some key strategic evidence can help inform your case for a place-based approach to plan preparations.
Consider what you know now about key issues, challenges or opportunities for local places and communities:
- What community priorities are identified by the Local Outcome Improvement Plan?
- What are the key local housing, infrastructure, economic and climate needs and any other key strategic challenges?
- What outcomes were achieved by the previous LDP?
- Are there existing examples of place-based collaborative work already undertaken in your place?
Capture insights from colleagues
It can be helpful to capture insights through initial discussions with colleagues from relevant in-house teams. Through these informal discussions you will want to find out key issues and opportunities for the places and communities from the perspectives of different services and seek any examples of place-based collaborative work already underway.
Such discussions early on in the process can help raise awareness across services of the course of action you plan to take in adopting a place-based approach. You may start to identify good individual collaborators for your extended project team.
A SWOT type resource is available to support you to capture high-level thinking on local strengths, challenges, opportunities and drivers for change that you capture through your research and informal conversations with colleagues.
Key sources of evidence are set out in NPF4 and the Local Development Planning Guidance. More in-depth evidence mapping and analysis which draw on these sources follow in future snapshots.

Step 4: audiences
Preparing for early engagement with relevant audiences at this early stage will give you the best chance of capturing and analysing a robust package of data and evidence.
Consider wider audiences
We will look more closely at who to engage and how from wider communities of interest in snapshot two. At this early point it is helpful to consider who the key groups are that you will look to engage with along the way.
Broad groups or sectors to consider include:
- local authority - relevant corporate services, wider planning service, local councillors
- market - local developers and landowners
- community or general public - local communities of interest, including community councils, anchor organisations or institutions, children and young people, disabled people, gypsies and travellers
- agency - key agencies and other public bodies or service providers
The Local Development Planning Regulations and Guidance set out requirements on specific audiences. The draft Scottish Government Effective Community Engagement in Local Development Planning Guidance document sets out guidance on engagement at each stage of the plan process.
Resources are provided to support you in mapping key audiences below.

Step 5: governance
Good governance links to good place leadership. It can help you to manage the place-based plan process effectively and maintain senior level engagement and support.
Consider governance
Considering governance at an early stage can help you set strong foundations for a place-based approach to your LDP preparations.
Governance practices and approaches vary between authorities and services. If taking a place-based approach means doing things differently, think about the type of leadership support you will need at different times.
Seek commitment and participation of relevant service leads. As well as oversight to manage project issues and risks, cross service contribution and commitment can help to:
- unlock resources
- provide license to innovate
- secure participation from colleagues in relevant teams
- enable communication between services for corporate alignment
As a starting point, see how you can work within existing project board, committee and reporting structures and propose practical governance and oversight arrangements to fit.
Consider future need for governance at a local area scale
NPF4 and Local Development Planning Guidance call for LDPs to include place briefs and masterplans.
If this is a new way of working in your place then as you move through evidence gathering towards proposed plan stage, new governance structures may be needed. These would help to support and coordinate activities at a local area scale on collective place briefs or masterplans.
It will be helpful to raise awareness of the likely need to establish structures for tailored local governance with leadership figures at this early stage.

Step 6: schedule
Develop a schedule for the overall timeline of your plan process and the evidence gathering phase within that, reflecting anticipated key delivery milestones along the way.
Identify whole local development plan milestones
Map the overall timeline for your plan process, reflecting anticipated key delivery milestones along the way.
A timeline illustration resource is provided of the wider planning process.
Identify evidence gathering milestones
Use your thinking about the timings for the wider process to develop a draft schedule for the evidence gathering phase.
Plotting back from your desired end point, when do you envisage key milestones for internal and external engagement with agency, development industry and community stakeholders?
Setting out tentative timings and outputs will enable you to communicate support and input needed by others at key stages and will inform your Development Plan Scheme (DPS).
A timeline illustration resource is provided of the evidence gathering phase of the process along an indicative timeline.
A Miro template is available on request that can help you consider and visually communicate key milestones for the evidence gathering phase. Download the PDF for a preview of what this looks like. If you'd like to get access to the Miro template get in touch with a member of our team.

Step 7: communicate
Put together your case for taking a place-based collective approach with the aim of securing leadership support and commitment.
Use storytelling techniques
Use the information you gathered in steps one to six to set out the case for taking a place-based approach in your place. Why is a place-based approach needed? What is the compelling reason for change?
Setting out the headline information you gathered alongside the benefits and intended outcomes should help you make a compelling case.
However you choose to deliver the information keep it simple, succinct and choose engaging visuals. Be disciplined about what and how much you include.
A storytelling template is provided to help you communicate your approach in a way that will connect with your audience.
The template can help you create a presentation or briefing note to inspire commitment to a place-based, collaborative approach.
Prepare for impactful delivery
If you decide to present your work, consider good presentation guidelines e.g. tailoring content to the audience, being clear and succinct, and using visuals to engage and convey messages.
Seek leadership input, endorsement and action
Share and invite feedback from your leadership representative(s) to your approach.
Be clear that you are seeking leadership action to secure endorsement from wider services of the place-based approach and commitment from leads of relevant teams to collaborate. Refine the case based on any feedback or insights you capture.
Establishing regular ongoing communication with your corporate team will enable you to share highlights of the benefits and outcomes of the collaborative approach as you progress.
"A lot of ground was covered [...] and we can see the benefit of understanding issues and challenges of a place in the round and getting the right people together at the outset [...]"
Outcomes
In this snapshot, you will learn how best to map, prioritise and plan for engagement with others as part of a place-based collective approach to evidence gathering.
This snapshot can inform thinking for a Development Plan Scheme (DPS) and associated Participation Statement.
The content compliments and should be considered in parallel to Local Development Planning Guidance and Draft Effective Community Engagement in Local Development Planning Guidance.
At the end of this, you will understand the benefits of a collaborative approach to evidence gathering, and how to:
- focus and give purpose to your initial engagements
- map and prioritise your audiences
- consider engagement methods and inclusion
- schedule and plan for timely engagement with others

Steps included in this snapshot
As seen in the diagram (right) this snapshot will include the following steps which you can navigate to by clicking on the steps below:
In the initial stages of development plan preparation, we can capture knowledge and understanding about a place, and consider opportunities to align related plans and strategies.
To do this, you will need to involve a range of audiences to establish a place-based collaborative approach to your plan preparations. Audiences include stakeholders and those with a role or interest in your place.
Consider who these people and groups are, and plan for their input and engagement at key points throughout the evidence gathering process.
National policy context
The Local Development Planning Regulations and Guidance include new requirements for community engagement and set out expectations around key groups to engage.
New Local Development Plans (LDPs) now need to take account of any Local Outcome Improvement Plan (LOIP), introducing a stronger link between community and land use planning.
New requirements for the Development Plan Scheme (DPS) ask for a participation statement which outlines how the LDP process will engage with under-represented groups.
The Draft Effective Community Engagement in Local Development Planning Guidance document sets out when and how to engage key audiences at each stage of the plan process.
Benefits of establishing a place-based, collaborative approach to engagement
Our work with key agencies and partner authorities tells us there is great value and benefit to planning services working collaboratively with key audiences from the earliest stage of plan preparation. For example it could help to:
- bring a range of skills, expertise and resources from key agencies to support a place-based approach
- provide insights of issues, needs and opportunities for local communities and improve prospects for collective action
- engage local asset holders, investors and anchor institutions* to support creation of sustainable, liveable, productive places
- set the conditions to develop strong relationships and partnerships with others involved
Snapshot two offers some helpful approaches to support you in taking a place-based collaborative approach to your engagement preparations.
We are facilitating support for this way of working as part of the Key Agencies Group for a range of pilot projects through the Collaborative Local Development Plan offer.
Interactive online whiteboards are available that can support planning teams to work through elements of the snapshot two steps. If you would like access to copies of these Miro tools to use with your team please contact us.
*Anchor institutions refer to organisations that have an important presence in a place, e.g. large-scale employers, schools, hospitals, etc.

Step 1: extended team
Build on the place-based collaborative approach you started with your project team in snapshot one. Revisit the project team template and identify your extended and leadership teams.
Identify extended team contacts
Work with your project team to identify named lead contacts for the leadership team and extended project team roles.
Identify individuals from across your councils’ services with the relevant knowledge and capacity to support your evidence gathering and later plan preparations.
Seek colleagues with experience or willingness to work in support of a collaborative, place-based process wherever possible.
A project team resource is provided to help you visually capture information about your extended team and leadership contacts.
Initiate team approach
Snapshot three outlines a workshop plan which can help you to establish a place-based collaborative approach with this wider corporate team.
In preparation for this engagement, inform your extended team that you will be contacting them to discuss their involvement in evidence gathering.

Step 2: prioritise audiences
Revisit the initial snapshot one audience mapping with your wider team and prioritise together. This will give you the best chance of planning for the input you need through the process.
Seek input from others to refine audience mapping
Build on the initial audience mapping exercise from snapshot one, step four.
Develop your mapping of wider audiences with an interest, role or relationship to your place.
This is a good exercise to do as a team. Seek input from colleagues in the project and extended team to compliment your own initial mapping. You may choose to complete one overall audience map or individual maps for broad groups or sectors.
The Local Development Planning Regulations and Guidance set out requirements on specific audiences.
An audience mapping resource is provided below.
Prioritise audiences to inform your approach
Audience prioritisation will help you plan the most suitable approach to engage with key audiences.
A template is provided to help you and your team prioritise your audiences. Consider levels of interest and influence for key audiences to help decide who you need to inform, consult, involve, collaborate or empower.
The Draft Scottish Government Effective Community Engagement in Local Development Planning Guidance document sets out guidance on engagement at each stage of the plan process.

Step 3: purpose and timing
Revisit the schedule you developed in snapshot one and plan the wider engagement needed for your evidence gathering.
Be clear on purpose of engagement
Revisit the schedule you developed in snapshot one and consider the points in the process for engagement with key audiences.
Consider what the purpose of engagement is at each stage. This will help you clearly communicate to key audiences why you are seeking their input.
A resource is available that sets out the purpose of engagement at the key stages of a place-based evidence gathering process. You can use this to plan and communicate the process with your team and other audiences.
The resource reflects the process steps being followed by KAG Collaborative LDP pilot projects. Points where Key Agencies may be invited to offer input by others following a similar process are set out.
Timing and quality of engagement
Think about the best timing for initial and ongoing engagement with key audiences.
There is a link between the timing and quality of engagement and the outcomes you can expect. As we know, timeframes that are too tight can compromise meaningful dialogue or scope to analyse and act on information you capture. A planned approach allows time for meaningful engagement, building of relationships and better outcomes.
The Local Development Planning Guidance and Draft Effective Community Engagement in Local Development Planning Guidance document sets out when to engage key audiences at each stage of the plan process.

Step 4: methods and inclusion
Consider how to communicate with the range of people, organisations and communities identified in your audience mapping.
Tailor approach to suit audiences
It will be worth investing time to consider how best to communicate with the range of people, organisations and communities identified in your audience mapping.
Build on the prioritisation exercise to consider what methods to use for each audience at key stages of the evidence gathering process.
Some examples of methods include: Place Standard exercises, workshops , focus groups, exhibitions (online or in person), surveys, blogs, newsletters, tailored resources and social media campaigns.
An audience engagement template is available that can help you consider suitable methods for key audiences.
A facilitator guide for a whole Local Authority area workshop is covered in more detail in snapshot three. Similar resources will follow for local area mapping and analysis workshops later in the year.
Representative and inclusive community engagement
For consultations with the wider public, think about how to capture a broad representation of interests and demographics.
It is unlikely that you will need to start from scratch with public engagement at the evidence gathering stage. Think about your existing evidence base. Has your LOIP been prepared recently? Do you have access to recent community action plans or Place Standard exercises by planning or other services? Or any area based development frameworks or strategies developed with community input?
If so, these could provide you with a rich starting point and focus your activity on places where there are gaps in understanding about community needs and priorities.
See Local Development Planning Regulations and Guidance for policy expectations around particular groups to include.
For good practice recommendations about working with communities, see Scottish Community Development Centre’s (SCDC) National Standards for Community Engagement. And for tools and guidance to promote inclusion and accessibility you can refer to Include Us All, Scotland’s Inclusive Communication Hub.
Align engagement across services
Wherever possible, seek to align engagement with other services. This will help pool resources, reduce consultation fatigue for communities and support a place-based collaborative approach through coordinated action.
If other services such as community planning, housing or transport are working in parallel on plans or strategies with spatial impacts, look for opportunities to align your LDP engagement with theirs.
Structure your overall engagement plan
Good practice advice from the Scottish Community Development Centre (SCDC) suggests formalising your thinking into an engagement plan. Set out the resources, methods and timings and purpose of your planned engagements with the key audiences. This can inform the participation statement of your Development Plan Scheme.
A Miro schedule and milestones template introduced in snapshot one is available on request by getting in touch with a member of our team. This tool could help you plan points for engagement with wider audiences around key evidence gathering milestones. Download the PDF below for a preview of what this looks like.
Case studies on engagement
Local Development Planning Guidance encourages Innovative approaches to engagement, including use of the Place Standard tool.
There are existing examples of this kind of engagement being done to good effect:
In Shetland Learning Points: a community wide online Place Standard consultation was timed to inform service planning for multiple departments, limiting risk of consultation fatigue in the community.
In Loch Lomond and Trossachs National Park, charrettes, and place standard exercises by Community Planning informed Community Action Plans which fed into early preparations for the local development plan.
In Strathard, partnership work with local communities is supporting co-production of a land use and rural development framework to guide climate conscious development and land use in the Strathard area over the next 10 years.
In North Ayrshire, the Place Standard tool was used to capture community input to locality plans that also helped to inform selection of new locations for housing led development as part of the development planning process.
Outcomes
In this snapshot, you will see how to host a workshop or series of workshops to establish a place-based, collaborative approach with your corporate team to your Local Development Plan (LDP) preparations.
At the end of this, you will understand how to:
- communicate the need for a place-based collaborative approach to plan preparations
- develop shared understanding of place qualities and drivers for change
- collate baseline understanding of key plans, strategies, activities and investments
- explore the council's shared ambitions and a story of change
- explore benefits of and conditions to enable further collaboration
- communicate your approach to next steps of the evidence gathering stage
Facilitated support for this way of working is being provided to a range of pilot projects by Architecture and Design Scotland and the Key Agencies Group through the Collaborative Local Development Plan Offer.
We have been using interactive online whiteboards to support planning teams in running whole place workshops. If you would like access to copies of these Miro templates to use with your team please contact us here.

Steps included in this snapshot
As seen in the diagram (right) this snapshot will include the following steps which you can navigate to below by clicking on the links:
Step 2: prepare for whole place workshop
There is a strong basis in national policy for a collective corporate approach to LDP preparations.
National Planning Framework 4 calls for LDPs that are place-based and created in line with the Place Principle.
Local Development Planning Guidance sets out the status of the Plan as a corporate tool designed to deliver on local authority priorities across services. It sets out the role for the evidence report in encouraging a corporate approach and building early consensus across services and other key audiences. It calls for Development Planning teams to:
- promote a joined-up and collaborative approach to decisions about a place’s assets and services to overcome organisational and sectoral boundaries
- work with others across the public, private, third and community sectors to make sure that development is deliverable and meets the needs and aspirations of a place
Benefits of 'place-based' working at a whole Local Authority scale
Place-based working at this scale is about considering all of the physical, social and economic elements of a place collectively. This can support understanding about the potential of people, physical and natural assets in a place.
Considering place collectively at this scale can identify key relationships and address problems that can’t be solved by one person or organisation acting alone. The our place website contains a short video 'What is place?', and resources that could help you communicate this.
Benefits of working collectively at an early stage
Securing early buy in from senior representatives of key council services to the plan preparation process is important to developing the LDP as a corporate tool.
Local Outcome Improvement Plans, must be taken into account in preparing the LDP. Other key plans, strategies or investments with spatial impacts have the potential to be mapped and aligned in the wider public interest as part of the LDP process too.
Workshops early in the evidence gathering process are a good way of bringing people together to start to undertake this work collectively. Workshops to map baseline evidence and shared outcomes with other services can help to:
- communicate the need for a place-based collaborative approach to plan preparations
- capture baseline understanding of key plans, strategies, activities and investments
- develop shared understanding of local place strengths, opportunities, challenges and drivers for change
- build shared ambitions, collective purpose and a story of change to inform alignment of investments, activities, and funding in the long term public interest
- lay the foundations for collective work at proposed plan stage on a spatial strategy and place briefs
Snapshot three will take you through the steps to carry out strategic workshop(s) on the whole local authority area.

Step 1: revisit research
With your project team, gather further baseline data and evidence across the NPF4 policy themes within your local authority area.
Build a robust evidence base
Sound research will give you a strong evidence base to draw informed conclusions for your evidence report. Gathering relevant evidence and data sources will inform your understanding of how your place works. In the longer term this evidence base will build a clearer picture of local priorities and help shape solutions that are fit for purpose and specific to the needs of your place.
Evidence as well as data
NPF4 sets out three overarching policy areas of sustainable, liveable and productive places with 33 associated policy topics. The Local Development Planning Guidance sets out suggested sources of data and evidence for each policy topic.
With your project team, build on the earlier headline research from snapshot one, step three and gather further baseline information on these policy areas as they apply to your place.
Some of the evidence you need will be held as existing digital data sources accessible by your local authority or through key agencies. It is important to recognise, however, that some evidence is held in other forms and will need to be captured through conversation and collective mapping of plans or strategies.
Consider strategic contexts and conditions
Through your evidence gathering, continue to consider and reflect on wider strategic agendas driving change in your place. Keeping in mind the ambitious new policy context of NPF4 and the strong focus on tackling the nature and climate emergencies, consider the following in your research:
- What role and relationship does the place play to neighbouring areas, and in a regional and national context?
- Is there a Regional Spatial Strategy that relates to your place?
- What does NPF4 set out about priorities in your area?
- What are the distinct characteristics that will influence location and quality of place for new development here?
- What do you know about current or future climate change risks in your place?
- What implications do national, regional and local strategies relating to health, housing, economy, education and transport have for your place?
Reflect on existing LDP
The Local Development Planning Guidance suggests that as part of preparing the Evidence Report, the planning authority should evaluate the outcomes of the previous plan.
Taking time to review and reflect with your team on whether the previous plan has delivered on its outcomes and allocations is a helpful exercise. What lessons can be learned for the next plan preparation from any successes, gaps or challenges in the overall delivery of the LDP and its spatial strategy?
Local people's needs and priorities
Throughout your evidence gathering, consider how the data relates to the lives of local people. Keep developing your understanding of local community needs in line with the approach planned for in snapshot two, whether through direct engagement or through analysis of existing sources.

Step 2: prepare for whole-place workshop
An introductory whole-place workshop is a helpful way to establish a collective approach across teams and services to support collation of the data and evidence needed for the evidence report.
Workshop and purpose
Plan to involve early input from Local Authority services and public agencies you identified in snapshot two, step two. This will help to establish new ways of working and start to build relationships to provide you with the data and evidence you need.
Working in this way at an early stage will raise awareness of place-based approaches, which will support future work at proposed plan stage. This approach also offers an opportunity to raise awareness of the role of planning in supporting delivery of ambitions from across Local Authority services and public agencies.
An introductory whole-place workshop is a helpful way to establish a collective approach. When planning a workshop, you will need a clear workshop agenda, a set of workshop materials, facilitators and a suitable format.
You will also need to set out the case for the approach to this wider audience. In preparation for workshop briefings, revisit any communications you developed using the storytelling template in snapshot one, step seven.
Update your case for change with any further insights captured since, for example through reflections on your earlier LDP.
Set out the reasoning for the place-based and collaborative approach being taken to the workshop, in line with the Place Principle, NPF4 and Local Development Planning Guidance. Keep the audiences interests and motivations in mind when tailoring introductions. The place-based approach PDF presentation pack contains slides that may help you.
Virtual or in-person workshops
Consider whether the most suitable format for your workshop is online or in-person. Both formats have their advantages.
Online workshops can work well for senior leadership participants with busy diaries and for participants spread across wide geographies. Online whiteboards offer the benefit of immediate digital content for analysis and write up.
In-person workshops can offer more opportunity for connection between participants and work well particularly where digital access may be a barrier to engagement. This is particularly relevant to workshops involving community representatives.
Think about your purpose and your audience and choose the best fit for your circumstances. Further considerations on hosting on-line or in-person workshops are included below.
Workshop considerations
Things to consider when preparing for an online workshop format:
Online whiteboard: An online whiteboard space to host the workshop, accessible to all stakeholders is key. Consider if your council or partner organisations can access websites such as Miro or Microsoft Whiteboard and have no firewall issues.
Templates: Your whiteboard will need to be pre-populated with content in line with the agenda that participants can use to view relevant maps and visuals and to populate with information. Please contact us if you would like to be provided with a package of Miro resources for this workshop.
Break-out groups: Consider points in the agenda where break out groups may be beneficial to discussions. Groups of five to eight people tend to work most effectively. By mixing services or departments you will get different knowledge and disciplines at each table.
Tutorials/accessibility: Audience accessibility needs and computer literacy rates may vary. Explanation on how to use software like Miro or Microsoft Whiteboard may be needed. If using Miro, we recommend inviting participants to sign-in in advance of the workshop and complete an introductory exercise or tutorial. Miro has resources explaining how to use basic functions. Click this link to access this resource.
Supporting colleagues: Just like a traditional workshop, a team to support facilitation, coordination and recording of information may be helpful. You may need colleagues to share presentations or screens at points, to transfer participants to break out rooms in teams, or to pick up comments in noted in Teams chat function and transfer to whiteboards. A practice run to test the technology, agenda timings and use of any teams break-out groups is essential to prepare for smooth running on the day.
Things to consider when preparing for an in-person workshop format:
Maps: Provide three large base maps. One of the whole Local Authority area, another of the Local Authority within its region and a final map of the Local Authority within Scotland. Allow a set per table.
Resources: If you are using SWOT analysis as part of your workshop, then make large format versions available to capture group discussions.
Pens and post-it notes: Each table should have a set of coloured marker pens to draw on the maps and post-it notes to capture key points.
Projection or screen: A screen and projector is required to support the introduction and scene setter sessions.
Colleagues: Enlisting colleague support to guide each group will help capture insights to feed into the workshop report.
Discussion groups: Workshop groups of around five to seven people tend to work most effectively together. By mixing services or departments you will get different knowledge and disciplines at each table.
Venue: Choose a suitable space and set-up to support effective group work. The room should be large enough for group tables to be spaced for effective discussion but also ensure that the projection/screen can be viewed. The layout of the tables may need to be altered during the set-up to ensure good conditions for the workshop.
Accessibility: For advice on planning for inclusive engagement see Scottish Community Development Centre's National Standards for Community Engagement. And for tools and guidance to promote inclusion and accessibility, Include Us All, Scotland’s Inclusive Communication Hub.
Develop a workshop agenda
Develop an agenda with a series of activities which flow from each other. Include activities to:
- capture knowledge and insights about the place
- map relevant policies, strategies and investments
- help identify shared objectives and actions
An example agenda is provided, which can be tailored with input from your team to suit your place. The associated whole place workshop facilitator guide offers more detailed notes on running the session.
Participants and invites
Identify key participants for the workshop. Who has the relevant knowledge and insights to help you establish the LDP as a collective, corporate document? The mapping of your project team, leadership team and extended team in snapshot one, step one provides a good starting point.
Consider any additional participants you may wish to include from the 'involve' or 'collaborate' sections of your audience mapping (snapshot two, step two). Other Local Authority services or Key Agency representatives for example.
Tailor workshop invites to clearly communicate why the participant’s involvement is sought as well as the purpose of the workshop and the benefits of engagement. The 'purpose and timing resource' in snapshot two, step three can help you with this.
In your invite clearly outline any preparation needed by participants in advance of the workshop. Prior to the workshop, share a summary agenda with those who are attending.

Step 3: facilitate whole-place workshop
Prepare and deliver the facilitated whole-place workshop session(s) with your team.
Brief and prepare facilitation team
Set aside time to prepare and rehearse the running of the session with input from your team in the week before the workshop. If you are hosting the session online, consider how to adapt elements of the agenda and facilitation.
For example, baseline mapping information could be collated on online whiteboards in advance to inform discussions. Colleagues could be briefed to note discussion points or draw spatial information onto whiteboards as discussions are ongoing.
Good preparation supports successful facilitation
Good facilitation encourages participation, creativity and ownership and supports participants to share their knowledge and agree collective objectives. To demonstrate good facilitation during a workshop:
- clearly communicate workshop instructions
- clearly communicate the purpose of the workshop
- listen actively to contributions made by participants
- create an environment which is comfortable to share and discuss points
- manage the workshop timings and keep groups on task
- record and reflect key discussion points
- stay neutral and allow others to input
- prompt contributions and draw out information from all participants
The whole-place workshop facilitators guide in step two, offers specific pointers on how to facilitate these sessions.
Key Agencies Group support offer
Facilitated support for this way of working is being provided to six pilot projects by Architecture and Design Scotland and the Key Agencies Group through the Collaborative Local Development Plan Offer. Learning will be shared online and through networks for the benefit of others.
If your Local Authority is facilitating a whole-place workshop and would like to receive Key Agency input, you can get in touch with our team. Given sufficient notice and capacity, statutory agencies will look to offer input in support of this approach where possible.
Running similar workshops with other audiences
Running a similar workshop with other audience groups may be helpful or desirable if your engagement plan allows for it.
Any audience group whose input you would benefit from at this whole-place scale could be considered for a workshop. This may include governance or leadership groups, local politicians, and/or other key public, private or community interest groups.

Step 4: reflect, analyse and report
Take time to reflect with your team, to analyse content and to communicate outputs of workshops back to participants and others.
Reflect and analyse as a team
Workshops such as these can generate ideas and content, so take time to digest and make sense of what the team has learned and any gaps highlighted.
Reflecting, analysing and, where possible, reporting back the outputs of the workshop(s) as you go will help inform your progress and communicate the process to others.
After each workshop, meet with project team colleagues to reflect on learning from the session and plan for analysis and an output of workshop(s).
For analysis and reporting purposes it can help to break down the workshop sessions into key elements and share out across your team.
If you used online whiteboards, make a duplicate or save a PDF record of the content before you start. Analyse content of online workshop boards by clustering post-it notes into groups of common issues or themes. In this format you can move the post-its, add headers alongside key groupings as you go and use arrows to indicate links between related topics or groupings.
If your workshop was in-person, you may choose to transcribe the content of post-it notes into Word or Miro before you start.
Summarise and report
A report should ideally be produced as the main output of the workshop. It should look to summarise the key points discussed, including the place qualities, baseline information on the relevant plans, strategies and activities, the shared ambitions and an outline of the next steps.
Use the analysis topic groupings to write up summary note of key themes or issues for each section. If you have used maps or diagrams as a backdrop to your session, you may wish to use visuals from the workshop boards to illustrate your report.
Circulate a final draft of the workshop report to participants for review prior to finalising so that any inaccuracies can be picked up. Ideally this report is prepared and circulated within a few weeks of the workshop.
As part of the next steps, communicate requirements for any additional information or input to future engagements that you anticipate needing from colleagues.
The download below shows an option of a formatted layout for a similar workshop.
Outcomes
In this snapshot, you will see how to plan, facilitate and report on workshops to engage others in mapping evidence for key local areas for your evidence report.
At the end of the snapshot you will understand how to:
- build support for a place-based approach through collective evidence gathering
- foster a shared understanding of local place qualities and opportunities
- capture baseline understanding of future plans, strategies, activities and investments that will influence change in the local area over the course of the Local Development Plan
- develop understanding of opportunities for alignment and future collective action
- produce a summary of information captured to inform your evidence report
Facilitated support for this way of working is being provided to a range of pilot projects by Architecture and Design Scotland and the Key Agencies Group through the Collaborative Local Development Plan Offer.

We have been using interactive online whiteboards to support planning teams in running local area workshops. If you would like access to copies of the full suite of Miro templates to use with your team please get in touch.

Steps included in this snapshot
As seen in the diagram (right) this snapshot will include the following steps which you can navigate to by clicking on the links below:
Step 2 Prepare for local area mapping workshop
Delivering national policy ambitions in local areas
With Local Development Plans expected to deliver National Planning Framework 4 ambitions for sustainable, productive and liveable places at local authority level. How can evidence report preparations lay the best foundations for a plan that will deliver on national policy ambitions?
Pilot work by Architecture and Design Scotland and the Key Agencies has found a place-based, collaborative approach focussed on local areas to be effective in making sense of complex evidence and data across a whole local authority. This way of working supports the place principle.
Considering evidence as well as data
As noted in Snapshot three, some of the evidence on policy areas and topics you need to collect is held as existing digital data sources. However, much relevant evidence is held in other forms including plans, strategies or projects lead by other council services, national agencies or organisations.
Benefits of working collaboratively at local area scale
Bringing these important groups together to consider what is collectively known about a local area at this early stage can help:
- communicate the benefits of place-based collaborative approach to address complex challenges including the twin global climate and nature crises
- enable development of shared knowledge and understanding about a place
- map local impacts of plans, strategies, activities and investments that have a bearing on the Local Development Plan
- explore challenges and opportunities that cut across the work of different teams, services or organisations
- identify areas where coordinated action may be beneficial at proposed plan stage
- inform next steps on analysis exploring what the area-based evidence means for the plan.
Snapshot four will guide you through a workshop-based approach to collaboratively map evidence with key groups of stakeholders in a local area of your choice.
“A robust Evidence Report should make it easier to prepare a strong, place-based, people-focused and deliverable LDP that is rooted in an infrastructure first approach.” - Local Development Planning Guidance, Para 82

Step 1: revisit research
With your project team, select local areas and gather further baseline data and evidence across the NPF4 policy themes.
Select local areas
To build a comprehensive place-based understanding of your evidence, you will need to replicate this workshop approach across different local areas with groups who have relevant local knowledge and/or delivery remits.
Start by selecting the specific geographies your discussions will focus on. These areas can be based on established boundaries such as political wards, community planning areas, or key neighbourhoods undergoing significant investment or change.
You will need to balance the selection of meaningful geographies with the time and resources available for engaging participants in these workshops across your entire local authority area. If other departments, such as Community Planning or Housing, are preparing parallel strategies, consider aligning your efforts for more cohesive engagement.
Consider local contexts and conditions
With your project team, select one area to start your local area workshop approach.
Expand on earlier research by gathering data specific to your chosen area. Refer to the Local Development Planning Guidance for relevant topic and data sources covering sustainable, liveable, and productive policy areas.
With your project team, reflect on the area's role within its broader context:
- Referring back to snapshot three, what did previous workshops reveal about plans, strategies or investments affecting this area?
- What is the relationship of this area to neighbouring areas, to the wider local authority, and to the region?
- What are the local social, economic, and environmental conditions of the area?
- What distinct characteristics will influence location and design of future development here?
- What are the current or future risks for climate change and biodiversity locally?
A SWOT type resource is available to help capture high-level insights on local strengths, challenges, opportunities, and drivers for change. This can also assist in preparing introductory briefing for local area workshops.
Understand local people's needs and priorities
Continue to assess evidence related to the lives of local residents in the area you have selected. Reflect on your understanding of the community needs through direct engagement and analysis of all relevant existing data. The Place Standard Tool is useful for capturing this information. If place standard exercises have already been conducted in the area, use these findings to inform your workshop preparations. Refer to the Scottish Government’s Local Development Planning Guidance and to the Effective Community Engagement in Local Development Planning Guidance, Consultation Draft for advice on engaging specific groups.

Step 2: prepare for local area mapping workshop
A local area workshop is a helpful way to support collation of the data and evidence needed for the evidence report and to establish conditions to support future collective work across teams and services.
Area workshop preparations
To plan an effective local area workshop, ensure you have a clear purpose, structured agenda, relevant participants, necessary materials, facilitators, and a suitable format.
Area workshop purpose
The main purpose of these workshops is to collaboratively map evidence for the evidence report. This helps build a shared understanding of local needs and identifies opportunities for focused collaboration or alignment of local activities to support NPF4 policy ambitions.
Select workshop participants
Review your audience mapping from step two in snapshot two, to identify local stakeholders with relevant knowledge of the chosen area and those involved in local strategies, activities and investments. Include representatives from council services, public agencies, and local organisations with key roles. Aim for small, informal workshops with 6-8 participants, and consider hosting 3-4 sessions per area for comprehensive insights. You can use the audience mapping resource, reshared here from earlier snapshots, to help you identify workshop participants.
Virtual or in-person workshops
Decide whether to hold workshops online or in-person based on your audience and purpose. Online workshops are convenient for participants with busy schedules and offer immediate digital content for analysis. In-person workshops can foster stronger connections and are better when digital access is a barrier. Consider a mix of formats to suit participant needs. Further considerations on hosting on-line or in-person workshops are included below.
Workshop considerations
Things to consider when preparing for an online workshop format:
Online whiteboard: An online whiteboard space to host the workshop, accessible to all stakeholders is key. Consider if your council or partner organisations can access websites such as Miro or Microsoft Whiteboard and have no firewall issues.
Templates: Your whiteboard will need to be pre-populated with content in line with the agenda that participants can use to view relevant maps and visuals and to populate with information. Please contact us if you would like to be provided with a package of Miro resources for this workshop.
Break-out groups: Consider points in the agenda where break out groups may be beneficial to discussions. Groups of five to eight people tend to work most effectively. By mixing services or departments you will get different knowledge and disciplines at each table.
Tutorials/accessibility: Audience accessibility needs and computer literacy rates may vary. Explanation on how to use software like Miro or Microsoft Whiteboard may be needed. If using Miro, we recommend inviting participants to sign-in in advance of the workshop and complete an introductory exercise or tutorial. Miro has resources explaining how to use basic functions. Click this link to access this resource.
Supporting colleagues: Just like a traditional workshop, a team to support facilitation, coordination and recording of information may be helpful. You may need colleagues to share presentations or screens at points, to transfer participants to break out rooms in teams, or to pick up comments in noted in Teams chat function and transfer to whiteboards. A practice run to test the technology, agenda timings and use of any teams break-out groups is essential to prepare for smooth running on the day.
Things to consider when preparing for an in-person workshop format:
Maps: Provide three large base maps. One of the whole Local Authority area, another of the Local Authority within its region and a final map of the Local Authority within Scotland. Allow a set per table.
Resources: If you are using SWOT analysis as part of your workshop, then make large format versions available to capture group discussions.
Pens and post-it notes: Each table should have a set of coloured marker pens to draw on the maps and post-it notes to capture key points.
Projection or screen: A screen and projector is required to support the introduction and scene setter sessions.
Colleagues: Enlisting colleague support to guide each group will help capture insights to feed into the workshop report.
Discussion groups: Workshop groups of around five to seven people tend to work most effectively together. By mixing services or departments you will get different knowledge and disciplines at each table.
Venue: Choose a suitable space and set-up to support effective group work. The room should be large enough for group tables to be spaced for effective discussion but also ensure that the projection/screen can be viewed. The layout of the tables may need to be altered during the set-up to ensure good conditions for the workshop.
Accessibility: For advice on planning for inclusive engagement see Scottish Community Development Centre's National Standards for Community Engagement. And for tools and guidance to promote inclusion and accessibility, Include Us All, Scotland’s Inclusive Communication Hub.
Develop a workshop agenda
Create an agenda with activities that flow logically. Focus on:
- capturing local knowledge and insights
- mapping the impacts of relevant policies and investments locally
- identifying places and priorities for further collaboration.
An example participant agenda is provided on page one of the resource below. Tailor the agenda to suit your area and share it with participants at least a week in advance, including preparatory questions. The associated facilitator guide offers more detailed notes for those delivering the workshop session.
Prepare introductory briefings
Update your case for change and tailor the introductory briefing to your audience from step seven of snapshot one. Explain the place-based collaborative approach in line with the Place Principle, NPF4 and Local Development Planning Guidance. Summarise key points from previous workshops and relevant evidence. If available, include insights from place standard exercises to provide background on community perspectives from the chosen area.
The Place-Based Approach PDF presentation pack contains slides that may help you.

Step 3: facilitate local area workshops
Prepare and deliver the facilitated local area workshop session(s) with your team. Below are some of the components needed for an effective local area mapping workshop to build a collective understanding of the needs and opportunities in your chosen areas to inform your Evidence Report (ER).
Brief and prepare facilitation team
Ensure your facilitation team is well-prepared by setting aside time to rehearse the workshop in the week prior. Tailor arrangements for online sessions, such as assigning team members to record key points on digital post-its or mark locations onto maps during discussions. Doing this can help you create a visual output of the spatial impacts of plans, strategies and activities which will be useful for your report.
Key facilitation tips
Effective facilitation fosters participation, creativity, and ownership. To achieve this, ensure you:
- clearly communicate workshop instructions and purpose
- actively listen to participants
- create a comfortable environment for discussion
- manage time and keep the group on task
- record and reflect key discussion points
- stay neutral and encourage input from all participants.
Refer to the local-area workshop facilitators guide for detailed facilitation tips.
Key Agencies Group support offer
Facilitated support for this way of working is being provided to pilot projects by Architecture and Design Scotland and the Key Agencies Group through the Collaborative Local Development Plan Offer. Learning is available online and through networks for the benefit of others.
If your Local Authority is facilitating a local area workshop and would like to receive Key Agency input, you can get in touch with our team. Given sufficient notice and capacity, statutory agencies will look to offer input in support of this approach where possible.
Debrief and repeat workshop
You may need to plan for a number of these sessions to gather input and evidence from all key stakeholders. After each workshop, debrief with your project team and make any necessary adjustments, such as more time for discussions, before the next session.

Step 4: reflect, analyse and report
Take time to reflect with your team, to analyse content and to communicate outputs of workshops back to participants and others.
Team reflection and analysis
After each workshop, meet with your team to reflect together on the session, identify key area insights, and note any gaps in evidence. Break down the workshop content into key elements and distribute the evidence to be analysed across the team.
For online workshops, save copies of the workshop whiteboard content before any analysis takes place. Creating a duplicate whiteboard for analysis purposes will ensure an original record of workshop information is secure.
On the duplicate whiteboard start your analysis with your team, organising post-it notes into clusters of common themes with headers and arrows to show connections. For in-person workshops, consider transcribing post-it notes into a digital format for easier analysis.
Our work with the Key Agencies Group has found the place standard tool a helpful framework for analysing evidence and insights about the existing area. The NPF4 policy groupings of sustainable, liveable and productive have proved helpful for content on strategies, activities and investments with local impacts.
The resource provided here can help you to analyse workshop content according to Place Standard Tool topic headings.
Summarise and report
Use your analysis to create a summary report of each workshop, highlighting key discussions, place qualities, baseline information, further data or evidence needed and next steps. If maps or diagrams were used, consolidate them to visually represent the spatial impacts discussed and to indicate where future collective work may be of value.
Share the draft report with participants for review, addressing any inaccuracies before finalising. Aim to circulate the report within a few weeks.
The download below shares examples of how to visually communicate place-based impacts of workshop contributions.
Next steps
Address any gaps in evidence or data identified during the workshops in preparation for future workshops to analyse implications for the plan. Continue replicating this approach across other local areas to build a comprehensive evidence base for your evidence report.
"The facilitators made everyone feel welcome, comfortable and were able to encourage participants to express their views. The Miro format was an effective way to flag up issues and glean responses, and as the momentum built up, people sparked off each other, and shared their understanding of the place-based issues at local, regional and national level."
Outcomes
In this snapshot you will see how to plan, facilitate and report on workshops that engage others in undertaking collective analysis of place-based evidence which has been gathered for your evidence report.
At the end of the snapshot, you will understand how to:
- build support for a place-based collective approach through a collaborative analysis of the evidence gathered for a chosen area
- help identify gaps in the evidence for a chosen area
- help understand what the plan implications are for a chosen area
- produce a summary report for a chosen area to help you inform your overall evidence report as part of your Local Development Plan preparations
Facilitated support for this way of working was provided to a range of pilot projects by Architecture and Design Scotland and the Key Agencies Group through the Collaborative Local Development Plan Offer. During that time, we used interactive online whiteboards to support planning teams in running analysis workshops.

If you would like access to copies of the full suite of Miro templates to use with your team, please get in touch.

Steps included in this snapshot
As seen in the diagram (right) this snapshot will include the following steps, which you can navigate to via the links below:
Step 2 Prepare for analysis workshop
Delivering national policy ambitions in local areas
With Local Development Plans (LDPs) expected to deliver the ambitions of National Planning Framework 4 (NPF4) for sustainable, productive, and liveable places at the local authority level, how can evidence report preparations lay the best foundations for a plan that will deliver on national policy ambitions?
Pilot work by Architecture and Design Scotland and the Key Agencies has found that a place-based, collaborative approach focused on local areas is effective in making sense of complex evidence and data across an entire local authority. This method supports the Place Principle.
By examining evidence collectively, services and agencies gain a comprehensive understanding of the local area's needs, challenges, and opportunities. This holistic view, with access to a wide range of data and perspectives, ensures that decisions are based on robust evidence, helping to create more effective and targeted development plans.
Considering information as evidence
As noted in Snapshot four (collectively map local area evidence), some evidence on policy areas and NPF4 topics is held in various forms, including plans, strategies, or projects led by other services, agencies, or organisations. This type of information often has a geographical remit, allowing it to be mapped and then spatially organised.
Snapshot five will guide you through a workshop-based approach to collaboratively analyse your evidence with your stakeholder groups for a local area of your choice. This analysis will help everyone involved to consider what the evidence shows and what therefore needs to happen, where and why, for the Local Development Plan going forward.

Step 1: Revisiting research
With your project team, revisit all the information gathered during your local area mapping workshops (Snapshot 4) and continue to collect additional baseline data and evidence across the NPF4 policy themes.
Maximise evidence collection
To build a comprehensive place-based understanding, replicate the Snapshot 4 mapping workshops across all places or areas within your Local Development Plan (LDP). You will need to balance the selection of meaningful geographies with the time and resources available for engaging participants in these analysis workshops.
Revisiting information from a mapping workshop before conducting a joint collective analysis ensures your project team has developed a comprehensive grasp of the evidence or data collected to date. This allows for a deeper insight into the local area's needs and opportunities, based on what that evidence shows. Revisiting information will also help you to identify any missing evidence and information that will be need for further investigation, ensuring that no critical evidence or data is overlooked.

Step 2: Prepare for analysis workshop
The local area analysis workshop is a helpful way to review with a wider group what the evidence is showing and what information is missing for the evidence report. It will also help support future collective work across teams and services.
Area analysis workshop preparations
To plan an effective local area analysis workshop, ensure you have clear purpose, structure agenda, relevant participants, necessary materials, facilitators and a suitable format.
Area analysis workshop purpose
Efficient preparation of workshop materials will streamline the organisation of mapping information from previous workshops, making the analysis process smoother and easier for participants to understand.
The primary goal of these Snapshot 5 workshops is to collaboratively analyse the collected evidence for a chosen area. This collaborative approach fosters a shared understanding of the evidence, helping to identify local needs and opportunities for targeted collaboration or alignment of activities to support NPF4 policy ambitions within the new Local Development Plan.
Agenda
Create an agenda with a range of workshop activities. Focus on:
- trying to capture what evidence, data and information departments and agencies all have, including local knowledge and insights for that chosen area
- what all that evidence collectively means for the Local Development Plan
An example participant agenda is provided on page one of the resource below. Tailor the agenda to suit your chosen area and share it with participants a few weeks in advance to enable them to prepare for the workshop session. The associated facilitator guide offers more detailed notes for those delivering the workshop session.
Participants
Review your audience invites that attended all the evidence mapping workshops (Snapshot 4). Include representatives from council services, public agencies, and local organisations with key roles and responsibilities. For larger stakeholder groups, you might need more than one workshop. Within each workshop, consider using breakout rooms of six to eight people to ensure everyone has a chance to contribute.
Format
Decide whether to hold the workshop online or in-person. Online workshops are convenient for participants with busy schedules and offer immediate digital content for collective analysis. You can use Miro and online breakout rooms in Teams for the group exercises too. In-person workshops can however foster stronger connections and are better when digital access is a barrier.
Facilitators
The workshop will need facilitators to take participants through the various exercises. On average you will need a few facilitators: one main facilitator who will provide the introduction and lead the session and supporting facilitators in the group (breakout room) work. You will also need a designated person in each breakout room to reflect and summarise comments when back to the large group. This can be someone from your planning team, or you can ask someone who is attending if they would like to be the spokesperson for breakout groups.
Pre-workshop materials
For effective collaboration and evidence analysis, the planning team should develop engaging prompt questions to spark discussion during the workshop.
It is recommended that a pre-workshop evidence briefing pack is produced by the planning team to provide the workshop participants with some headline information on the evidence so far. Ideally, a strategic overview of the local authority area would be included in the pack to help set the spatial and local context. This briefing pack can be made up using various information that you already have including maps, data sets, infographics, charts, etc.
It is highly recommended that the briefing pack goes out to workshop participants at least three weeks before the workshop date. This will enable the participants to read over the briefing pack and speak with their colleagues to gather more information, insight and evidence that they can bring to the workshop on the day or before.
Developing a place focus
Local Development Plans should tell a clear and compelling story about the future of places. How places will change into the future, where new homes and workplaces will be built, how services and facilities such as schools and travel will be provided.
The analysis workshop will help you discuss what the evidence reveals about the chosen area, in relation to several key topics. To guide this conversation, a set of questions will be used as prompts. A non-exhaustive list of proposed questions has been provided below for reference. These may need to be adapted to align with the area's unique characteristics and requirements.
The workshop exercises have also been designed to enable the planning project team and the workshop participants to identify where gaps in the evidence are and how those gaps can be addressed. A concluding workshop exercise will then enable the project team to also discuss with the participants what the plan implications are for the area in relation to the various topics, including what needs to happen, where and why.
Developing a people focus
Local Development Plans should also focus on the outcomes they deliver for people and communities. Therefore, a part of the collaborative analysis workshop will be focusing on exploring the residents’ views and needs within a chosen area.
You will need to create a number of personas to represent a sample of the local community. This tool will help participants better understand the needs, goals, and behaviours of different user groups in that area. It will also help to explore implications for the Local Development Plan from a resident’s perspective and focus on more people – centred solutions.
The total number of personas will depend on your timeframes and the number of issues you are trying to address. Typically, four personas work well for this type of workshop as they allow for the exploration of multiple issues without becoming overwhelming or too complex.
A good starting point for persona development is to gather sources of available data.
These can include, but are not limited to:
- findings from recent Place Standard exercises and community feedback. This will help you identify the top priorities from the residents' perspective – for example housing or local economy – but also highlight the area’s strengths.
- local area data, such as travel patterns and employment statistics. The USP tool can be a helpful resource.
- insights from the area mapping workshops (Snapshot 4), which may provide valuable qualitative observations relevant to the local area.
Once you have gathered sufficient data, integrate it into your personas to help build a picture of what local people want and need. Below is a template for the persona activity, complete with sample responses.

Step 3: facilitate analysis workshop
Prepare and deliver the facilitated local area analysis workshop session(s) with your team. Below are some of the components needed for an effective analysis workshop, helping you to build a collective understanding of what the evidence is showing in your chosen area and then to inform your evidence report.
Workshop exercise – place focus
In this first workshop exercise, participants go through the sets of questions prepared in step two. The following set of questions for both rural and urban environments has been prepared based on NPF4 and covers matters on climate, biodiversity, housing and infrastructure, and local economy. Depending on the spatial characteristics of the local area that is the focus of the workshop, you may need to adapt the questions to suit. An extended version of the below questions is included as a downloadable file in step two.
How will this place need to adapt because of the climate and biodiversity emergencies?
Is it clear from the evidence presented:
- where adaptations may be needed due to projected coastline, sea level changes and coastal flood risks?
- where are the impacts of current and future climate change risks for this area?
- where are the key sources of greenhouse gas emissions for the area?
- what and where are the blue and green infrastructure and other natural assets in the area? What is their quality?
- where in the area is there vacant and derelict land or buildings?
- plan implications for climate and environment: what needs to happen, where and why?
What do we know about the housing and infrastructure needs for this place?
Is it clear from the evidence presented:
- what and where any gaps or challenges are for existing infrastructure in the area? (thinking about infrastructure first development) health/education/energy/water supply/waste/transport/telecoms?
- what and where are the housing needs for the area? (thinking about liveable neighbourhoods)
- what is the quality of the existing local living infrastructure within local centres or main settlements in the area?
- what is the quality of the wider network like between settlements in the area?
- what and where are any specific public health needs for the area?
- plan implications for housing and infrastructure: what needs to happen, where and why?
What do we know about needs for the local economy here?
Is it clear from the evidence presented:
- how this place performs in terms of its existing industry and business?
- what and where are gaps or opportunities for existing town centres / local centres here?
- what is needed to help to foster community wealth building and a wellbeing economy here?
- what or where gaps or opportunities exist in relation to renewable or green energy and zero waste?
- plan implications for the local economy: what needs to happen where and why?
Workshop exercise – people and place focus
As discussed in step two, the workshop has been designed to enable the participants to consider the needs, goals, and behaviours of different people and user groups, and how the chosen area can respond to these. For this purpose, you will need to run an activity based on the personas you have created in step two.
Start by introducing each persona to the workshop group. Explain who they are, their needs, and aspirations. You can also include a small map illustrating each persona's key movements – for example, how they travel to school or work, engage in leisure activities, visit friends, or care for family members. Writing the personas in the first person is helpful, as it makes them more relatable and engaging for participants.
After introducing the personas, ask participants to write down what key changes they think each persona would want to see in their area, based on their background, needs, and aspirations. Select a few of these comments for further discussion.
Once some local needs and aspirations have been identified, ask the group to consider what the Local Development Plan can do to address them. This will help refine the issues and prioritise those that the plan can effectively contribute to. For example, by combining evidence on housing and infrastructure with insights from the persona activity, participants may identify a need for more housing specifically designed for an ageing population in the area.

Step 4: Reflect, analyse and report
Take time to reflect with your team, to analyse content and to communicate outputs of workshops back to participants and others.
Post reflection and analysis
After each workshop, meet with your project team to reflect together on the sessions, identify area insights, and note any gaps in evidence. Break down the workshop content into key elements and distribute the evidence to be analysed across the team.
For online workshops, save copies of the workshop whiteboard content before any analysis takes place. Creating a duplicate Miro whiteboard for analysis purposes will ensure an original record of workshop information is secure.
On the duplicate whiteboard, start your analysis with your team, organising post-it notes into clusters of common themes. For in-person workshops, consider transcribing post-it notes into a digital format for easier analysis.
Our work with the Key Agencies Group has found the Place Standard tool a helpful framework for analysing evidence and insights about the existing area. The NPF4 policy groupings of sustainable, liveable and productive places have proved helpful for understanding and analysing the plan implications that came up during the workshop.
The resource provided here is an example of organising workshop content according to the Place Standard Tool topic headings and the key NPF4 themes.
Summarise and report
Use your analysis to create a summary report of each workshop, highlighting key discussions, place qualities, baseline information, further data or evidence needed and next steps. If maps or diagrams were used, consolidate them to visually represent the spatial impacts discussed and to indicate where future collective work may be of value.
Share the draft report with participants for review, addressing any inaccuracies before finalising. Aim to circulate the report within a few weeks.
Next steps
Continue replicating this workshop approach across all other local areas to build a comprehensive evidence base for your evidence report.
Outcomes
In this snapshot, you learn how to storyboard a place-based Evidence Report so you can organise the layout of the sections and feature data and information in a clear and visual way.
At the end of the snapshot, you will know how to
- storyboard using information and graphics

Steps included in this snapshot
This snapshot will include the following steps, which you can navigate to by clicking on the links below:
We know that Local Development Plans (LDP) are expected to be place-based, visual plans with the inclusion of a clear spatial strategy reflected more in a collection of maps, development briefs and masterplans than in lengthy written text and policy.
By starting to think early on about how you present the evidence, through storyboarding, you can show a clear narrative that clearly demonstrates what evidence you have collected for each place. This will help you to ensure you have all the necessary data and information that builds up a picture and helps to tell a story about a place. This will then help you highlight all the key problems and opportunities the place has. Using this early method of storyboarding will then be of additional value to you when you begin to develop your place-based LDP.

Step 1: Understanding Storyboarding
With your project team, explore storyboarding the core elements of your place-based evidence report.
Storyboarding
A storyboard is a visual outline or graphic representation commonly used for film sequences to break down a story or narrative into individual actions or panels. Working to similar principles, in this case for the evidence report, storyboarding is a technique that can support visualisation of a suitable structure and layout. Storyboarding a place-based evidence report encourages planners to integrate graphic thinking into the plan-making process from the outset.
The evidence report can be broken down into key elements, laid out as blank pages, then adapted to incorporate structure, key sections or features, images and illustrations in sequence that tells the story of the evidence base. By using a series of rough sketch panels, planners can outline the type, nature, and quantity of graphics that will be used to display data and information.
This storyboard approach will be particularly useful for new style Local Development Plans (LDPs), which are expected to be place-based, visual plans. These plans should include a clear spatial strategy, reflected more in a collection of maps, site briefs, and masterplans rather than lengthy written text and policy. Using a storyboard to help visualise information will be helpful in these instances.
Structuring a storyboard
How you structure your storyboard is ultimately down to your council’s requirements and priorities. Here are a few examples:
- Local Development Plan guidance: Figure 7 – use the template provided
- NPF4 themes: sustainable places, liveable places, productive places,
- place-based themes: geographical locations and population sizes
- hybrid approach: a mix of the above
Before you start storyboarding, ensure you have a clear understanding of what the place-based evidence is telling you. Always consider and convey what key messages you want to communicate.
Example of storyboard layout
Using a simple grid layout can help you to start to visualise and then organise your evidence report. This method helps you break down all the key messages and connect them to the complex information and data you have gathered. By organising everything into smaller, more manageable pieces, it becomes easier to communicate with others.

Storyboarding should be a collaborative exercise involving all team members, encouraging everyone to share ideas and contribute to the layout. Develop a visual hierarchy that highlights important information and guides the reader through your place-based evidence report.
Please note that the online collaborative whiteboard platform Miro offers a great variety of storyboard templates.

Step 2: Graphics for plan-making
With your project team, explore various methods for presenting all the place-based evidence you have gathered.
Convey information effectively
It is important to know how to turn the evidence your team has collected into something that a general audience can easily understand. We will look at how using visuals and graphics can help do that and provide you with some examples. Creating these visuals and graphics depends on the resources and skills available within your local authority.
There are many ways to use visuals and graphics to convey information effectively, these can include the following:
This type of visual highlights an idea or concept about a place in a flexible and creative way. It allows for innovative ideas and can engage the audience by presenting a vision or concept. It will not include specific details.
For example: The finger plan – Map of Greater Copenhagen, uses a conceptual diagram. This ‘finger plan’ is an example of using graphics to convey an idea without committing to a strict form.
Graphic representation of analysis or data can help identify the nature of problems and possible solutions. It can present analysis or data about a place in an easy-to-understand way with data-driven insights. It will be important to make sure the information does not become overwhelming if too much data is presented and or requires specialist skills to interpret.
For example: This visual helps to show a vast range of information that has been translated to an indicative understanding of a place, such as urban form, land use, key buildings, movement routes and other important features.
Provides detailed and precise information about a place, ensuring the information is reliable and comprehensive. Usually presented in two-dimensional form and allows precise data and measurement to be conveyed.
For example: This Tower Hamlets Local Plan Mapping shows a colourful map with precise data, usually in 2D with some GIS data overlayed.
Shows how the area might look and feel in the future helping to engage and visualise potential outcomes
Example: This illustration of a future site shows how a proposed plans or designs might look and feel in the future.
Keep it simple and easy to follow
While visuals are important, it is crucial to keep the storyboard simple and easy to follow. Avoid clutter and excessive detail, and use a clear, concise narrative to guide the viewer through the storyboard. Remember, the goal is to communicate your message about the evidence clearly and effectively, without overwhelming the viewer with information.
More helpful links
The Planning, Architecture and Regeneration Directorate, local development planning team has also created a portfolio of examples of visual and graphic communication from existing local development plans. The examples illustrate a range of techniques for communicating spatial and place-based information, proposals, policies and plans.
Graphics for Urban Design | Book Review | Urban Design Group
Shape your community's future
Help us improve this resource package by sharing your valuable feedback through this quick survey